Healh north
Code source : https://github.com/Samm-ia/healthnorthE6
Contexte du projet
Dans le cadre de mon BTS SIO option SLAM, j’ai développé HealthNorth, une solution destinée à la gestion d’un cabinet médical. Le projet repose sur deux volets complémentaires : une application web en PHP natif permettant la gestion administrative (patients, médecins, rendez-vous, ordonnances, examens) et une API REST en FastAPI dédiée à l’application mobile utilisée par les patients.
Fonctionnalités & contenu
-
Centraliser les données médicales dans une base unique.
-
Permettre aux secrétaires et médecins de gérer les dossiers via l’application web.
-
Offrir aux patients un accès mobile à leur dossier, leurs rendez-vous et leurs trait-ements.
-
Concevoir une architecture sécurisée, évolutive et conforme aux bonnes pratiques.
-
Séparer clairement la logique métier, l’interface web et l’API.
Travail sur le design
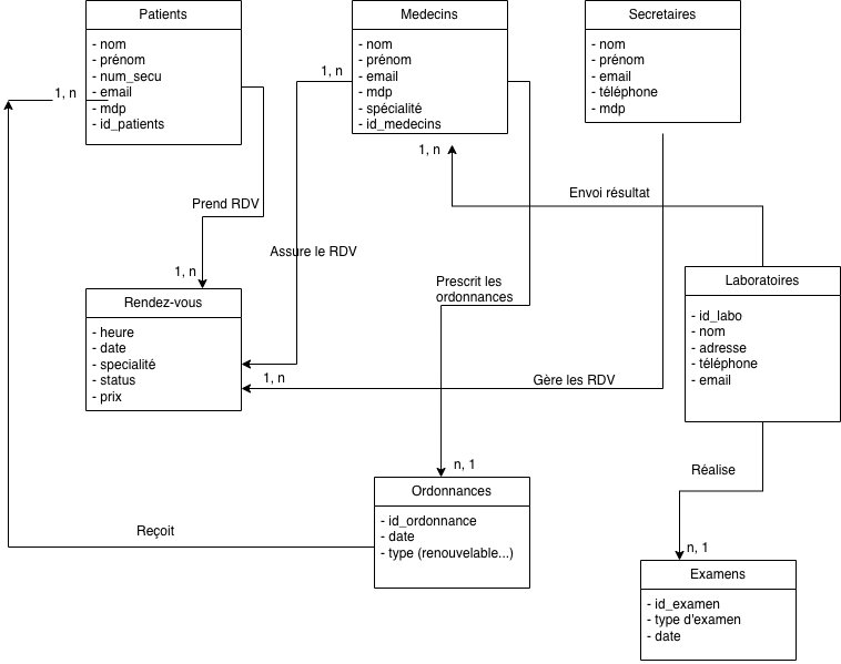
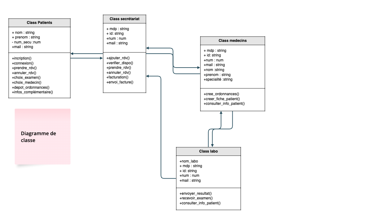
J’ai commencé par modéliser l’ensemble du système (MCD, MLD, UML) puis créé la base MySQL avec contraintes et clés étrangères. L’application web a été développée en PHP natif selon une architecture inspirée du MVC : contrôleurs, modèles, vues, gestion des sessions et classe Database en Singleton pour optimiser la connexion PDO. En parallèle, j’ai conçu une API FastAPI connectée à MySQL via SQLAlchemy. Elle expose des endpoints pour les patients, rendez-vous, médicaments et l’authentification (JWT). J’ai implémenté la logique métier : vérification des créneaux, création/annulation de rendez-vous, hashing des mots de passe, gestion des rôles et sécurisation des accès. L’application mobile consomme cette API pour afficher le dossier patient, les réservations et les rappels de médicaments.
Structure du projet
Ce projet m’a permis d’acquérir une vision complète d’un système d’information, de la modélisation à la mise en production. J’ai renforcé mes compétences en développement backend, en sécurité et en architecture logicielle. Cette expérience m’a permis de produire une solution professionnelle, cohérente et évolutive, tout en consolidant ma capacité à analyser un besoin et à y répondre de manière structurée.
La base de données est conçue pour être simple, cohérente et parfaitement adaptée aux besoins du site web, de l’API FastAPI et de l’application mobile. Elle couvre l’ensemble des fonctionnalités du projet : gestion des patients, médecins, rendez-vous et traitements.

